| 業務中心: | 0371-55696552 18037153049 |
您的當前位置:魯班培訓-一建培訓,二建培訓,監理,注冊安全工程師等 > 開課通知 > 公告通知 >
2018注安考試大綱(意見稿)重磅發布!
3月20日,國家安全監管總局辦公廳發布了關于征求《中級注冊安全工程師職業資格考試大綱(征求意見稿)》和《助理注冊安全工程師職業資格考試大綱(征求意見稿)》意見的函。

該意見函中提到請于3月28日前將修改意見建議反饋國家安全監管總局人事司。所以,注安職業資格考試大綱即將確定,各位考生就可以依據考試大綱中的內容有的放矢,做好2018注安備考工作。
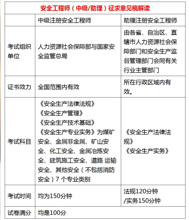
下面分別對中級和助理注冊安全工程職業資格考試大綱(征求意見稿)中重點內容進行了提取,以便各位考生能夠一目了然。

此次征求意見稿中還提到:
中級注冊安全工程師考試成績實行4年為一個周期的滾動管理辦法。
《安全生產專業實務》科目實行分卷考試。煙花爆竹、民用爆破物品、石油天然氣開采、電力等行業的考生應選擇其他安全專業(不包括消防安全)。
各科試卷分值分布為:

政策解讀
1、安全工程師劃分為中級和助理,2019年以后中級考試難度將會增加——2018年絕佳取證機會。
2、2018年《安全生產專業實務》很有可能分專業進行考試——考試信息決定2018年是否一次通過考試。
3、安全工程師分專業進行注冊可能會取替相應行業的職業證書——建筑施工安全可能會取替安全員A證、B證。
來源:國家安全監管總局
- 上一篇:二建備考|養成這8個好習慣
- 下一篇:預測2018年一級建造師考試大綱將改版
鄭州




